德赢VWIN

德赢·(VWIN)官方网站-AC米兰官方相助同伴 current location::: Home Product Center>LED Lighting Driver IC>Non-Dimmable>AC/DC Non-Isolated High PF
Sketch
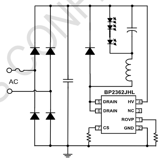
BP2362JHL is a high-precision non-isolated step-down PFC LED driver chip with active power factor correction, specifically designed for general-purpose power supplies and featuring constant current control. BP2362JHL operates in critical conduction mode, reducing switching losses and optimizing EMI. It eliminates the VCC and COMP capacitors to simplify the external circuit.
Advantage

    Active power factor correction, 0.9 PF, low harmonic
    No VCC and COMP capacitors
    External current sampling resistor
    Inductor current critical continuous mode
    LED short circuit protection

Application area
  • LED bulb
  • LED tube
  • Others
Schematic diagram
德赢·(VWIN)官方网站-AC米兰官方相助同伴
Package
  • 德赢·(VWIN)官方网站-AC米兰官方相助同伴
1748932038544
【网站地图】