µÂÓ®VWIN

µÂÓ®¡¤(VWIN)¹Ù·½ÍøÕ¾-ACÃ×À¼¹Ù·½ÏàÖúͬ°é Ä¿½ñλÖ㺠Ê×Ò³ ²úÆ·ÖÐÐÄ>LEDÕÕÃ÷Çý¶¯Ð¾Æ¬>µ÷¹â>ÏßÐԿɿعèµ÷¹â
¼òÊö
BP5178BCXÊÇÒ»¿î¸ß¶È¼¯³ÉµÄ¡¢¡¢¡¢Ö§³ÖµÍѹ¿É¿Ø¹èµ÷¹âµÄ¸ß¾«¶Èµ¥¶ÎÏßÐÔ LED ºãÁ÷Çý¶¯Ð¾Æ¬¡£Ö÷ÒªÓÃÓÚÊеçÊäÈëµÄ¸ß¹¦ÂÊÒòÊýµÄÖÖÖÖ¹âÔ´ºÍµÆ¾ßµÄÇý¶¯£¬£¬£¬Í¬Ê±¾ßÓÐÓÅÒìµÄ¿É¿Ø¹èµ÷¹âÆ÷¼æÈÝÐÔ¡£»£»ùÓÚÏßÐÔºãÁ÷ÊÖÒÕµÄ BP5178BCX£¬£¬£¬¿ÉÒÔʡȥµç½âµçÈݺʹÅÐÔÔª¼þ,ÓÐÖúÓÚLEDÇý¶¯Æ÷ʵÏÖСÌå»ý¡¢¡¢¡¢³¤ÊÙÃü£¬£¬£¬²¢ÇÐºÏ EMI±ê×¼¡£ BP5178BCX¿ÉÒÔͨ¹ýÍⲿµç×è׼ȷµØÉ趨LEDµçÁ÷£¬£¬£¬Ð¾Æ¬Í¨¹ýÓÅ»¯²î±ðÊäÈëµçѹϵÄÊäÈëµçÁ÷£¬£¬£¬¿ÉÒÔ¼õСоƬµÄÏûºÄÓÅ»¯ÏµÍ³Ð§ÂÊ¡£
ÓÅÊÆ

    ÍâΧµç·¼òÆÓ£¬£¬£¬Çý¶¯Æ÷Ìå»ýС

    ÓÅÒìµÄ¿É¿Ø¹èµ÷¹â¼æÈÝÐÔ

    ¼¯³ÉȥƵÉÁÏß·

    ÄÚÖà 350V ¸ßѹ MOS ¹Ü

    ĸÏßµçѹת±äÊ¿10%ÈÔ¿ÉÕý³£ÊÂÇé

    ¼¯³É¸ßѹÆô¶¯Ïß·£¬£¬£¬³¬¿ì LED Æô¶¯


Ó¦ÓÃÁìÓò
  • GU10/E27 LED ÇòÅݵơ¢¡¢¡¢Í²µÆ
  • LED Îü¶¥µÆ
  • ÆäËü LED ÕÕÃ÷
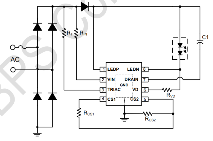
µä·¶Ó¦ÓÃÔ­Àíͼ
µÂÓ®¡¤(VWIN)¹Ù·½ÍøÕ¾-ACÃ×À¼¹Ù·½ÏàÖúͬ°é
·â×°
  • µÂÓ®¡¤(VWIN)¹Ù·½ÍøÕ¾-ACÃ×À¼¹Ù·½ÏàÖúͬ°é
ÊÖÒÕÎĵµ
ÎĵµÀàÐÍ ÎÊÌâ ÀàÐÍ ÎļþÏÂÔØ
¹æ¸ñÊé BP5178BCL pdf ÍêÕû°æ
µÂÓ®¡¤(VWIN)¹Ù·½ÍøÕ¾-ACÃ×À¼¹Ù·½ÏàÖúͬ°é
µÂÓ®¡¤(VWIN)¹Ù·½ÍøÕ¾-ACÃ×À¼¹Ù·½ÏàÖúͬ°é
µÂÓ®¡¤(VWIN)¹Ù·½ÍøÕ¾-ACÃ×À¼¹Ù·½ÏàÖúͬ°é
µÂÓ®¡¤(VWIN)¹Ù·½ÍøÕ¾-ACÃ×À¼¹Ù·½ÏàÖúͬ°é
¡¾ÍøÕ¾µØÍ¼¡¿