µÂÓ®VWIN

µÂÓ®¡¤(VWIN)¹Ù·½ÍøÕ¾-ACÃ×À¼¹Ù·½ÏàÖúͬ°é Ä¿½ñλÖ㺣º£º Ê×Ò³ ²úÆ·ÖÐÐÄ>LEDÕÕÃ÷Çý¶¯Ð¾Æ¬>µ÷¹â>·Ç¸ôÀë PWMµ÷¹â
¼òÊö
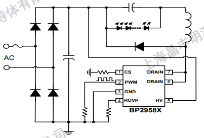
BP2958XÊÇÒ»¿îÖ§³ÖPWMÊäÈëµ÷¹âµÄ¸ß¾«¶È½µÑ¹ÐÍLEDºãÁ÷Çý¶¯Ð¾Æ¬£¬£¬£¬È«³Ì½ÓÄÉÄ£Äâµ÷¹â¿ØÖÆÄ£Ê½£¬£¬£¬×¨ÎªÎÞÆµÉÁÎÞÔëÉù LED ÖÇÄÜÕÕÃ÷Ó¦ÓöøÉè¼Æ¡£¡£¡£BP2958XÄܹ»µÖ´ïÓÅÒìµÄµ÷¹âÏßÐԶȺÍÊä³öµçÁ÷Ò»ÖÂÐÔ£¬£¬£¬ÊÊÓÃÓÚ85Vac~265VacÈ«¹æÄ£ÊäÈëµçѹµÄ·Ç¸ôÀ뽵ѹÐÍLEDºãÁ÷µçÔ´¡£¡£¡£ BP2958X оƬ¼¯³É¸ßѹÆô¶¯µç·ºÍ 500V¹¦ÂʹÜ£¬£¬£¬ÎÞÐèVCC µçÈݺ͸¨ÖúÈÆ×飬£¬£¬Ö»ÐèÒªºÜÉÙµÄÍâΧԪ¼þ£¬£¬£¬¼´¿ÉʵÏÖÓÅÒìµÄºãÁ÷ÌØÕ÷£¬£¬£¬¼«´óµÄ½ÚÔ¼ÁËϵͳ±¾Ç®ºÍÌå»ý¡£¡£¡£BP2958XоƬÄÚ²¿´øÓи߾«¶ÈµÄµçÁ÷²ÉÑùµç·£¬£¬£¬À´ÊµÏÖ׼ȷµÄ LED ºãÁ÷Êä³öºÍÓÅÒìµÄÏßµçѹµ÷½âÂÊ¡£¡£¡£BP2958X¾ßÓжàÖØ±£»£»£»¤¹¦Ð§,°üÀ¨LED¿ªÂ·±£»£»£»¤£¬£¬£¬LED¶Ì·±£»£»£»¤£¬£¬£¬Ð¾Æ¬Î¶ȹýÈȵ÷ÀíµÈ¡£¡£¡£
ÓÅÊÆ

    Ö§³Ö 1%6-100%PWM µ÷¹â

    È«³ÌÄ£Äâµ÷¹âÎÞÆµÉÁ

    ÎÞÐèÆô¶¯µç×èºÍ VCC µçÈÝ

    ÄÚ²¿¼¯³É500V¹¦ÂʹÜ

    ¡À5% LED Êä³öµçÁ÷¾«¶È

    LED ¿ªÂ·±£»£»£»¤

    LED ¶Ì·±£»£»£»¤

Ó¦ÓÃÁìÓò
  • LED Îü¶¥µÆ
  • LED ÇòÅݵÆ
  • ÆäËü LED ÕÕÃ÷
µä·¶Ó¦ÓÃÔ­Àíͼ
µÂÓ®¡¤(VWIN)¹Ù·½ÍøÕ¾-ACÃ×À¼¹Ù·½ÏàÖúͬ°é
·â×°
  • µÂÓ®¡¤(VWIN)¹Ù·½ÍøÕ¾-ACÃ×À¼¹Ù·½ÏàÖúͬ°é
ÊÖÒÕÎĵµ
ÎĵµÀàÐÍ ÎÊÌâ ÀàÐÍ ÎļþÏÂÔØ
¹æ¸ñÊé BP2958X pdf ÍêÕû°æ
µÂÓ®¡¤(VWIN)¹Ù·½ÍøÕ¾-ACÃ×À¼¹Ù·½ÏàÖúͬ°é
µÂÓ®¡¤(VWIN)¹Ù·½ÍøÕ¾-ACÃ×À¼¹Ù·½ÏàÖúͬ°é
µÂÓ®¡¤(VWIN)¹Ù·½ÍøÕ¾-ACÃ×À¼¹Ù·½ÏàÖúͬ°é
µÂÓ®¡¤(VWIN)¹Ù·½ÍøÕ¾-ACÃ×À¼¹Ù·½ÏàÖúͬ°é
¡¾ÍøÕ¾µØÍ¼¡¿