µÂÓ®VWIN

µÂÓ®¡¤(VWIN)¹Ù·½ÍøÕ¾-ACÃ×À¼¹Ù·½ÏàÖúͬ°é Ä¿½ñλÖ㺠Ê×Ò³ ²úÆ·ÖÐÐÄ>LEDÕÕÃ÷Çý¶¯Ð¾Æ¬>·Çµ÷¹â>Boost ºãѹºãÁ÷
¼òÊö
BP2638 ÊÇÒ»¿î¾ßÓм«µÍг²¨µÄ PFC ºãѹ¿ØÖÆÐ¾Æ¬£¬£¬£¬×¨ÎªÖдó¹¦ÂÊ LED ÕÕÃ÷ÁìÓòµÄÓ¦ÓöøÉè¼Æ¡£¡£¡£¡£¡£ BP2638 ÄÚÖà THD Åâ³¥¹¦Ð§£¬£¬£¬×ÝÈ»ÇáÔØÌõ¼þÏÂÒ²ÄÜÌṩÓÅÒìµÄPFºÍ THD£¬£¬£¬Í¬Ê±½ÓÄÉÁËÔöÇ¿ÐÍ EA£¬£¬£¬¶¯Ì¬ÌØÕ÷ºÃ£¬£¬£¬¸ºÔØÍ»±äÊä³öµçѹת±äÉÙ£¬£¬£¬ÌØÊâÊÊÓÃÓÚ LED µ÷¹âµÆ¾ßµÈÓ¦Óᣡ£¡£¡£¡£ BP2638 ¿ØÖÆµÄ Boost PFC µç·ÊÂÇéÓÚµç¸ÐµçÁ÷ÁÙ½çÁ¬ÐøÄ£Ê½(BCM)»ò¶ÏÐøÄ£Ê½(DCM)£¬£¬£¬Òò´Ë¹¦Âʶþ¼«¹ÜÁãµçÁ÷¹Ø¶Ï£¬£¬£¬²»±£´æ·´Ïò»Ö¸´ÎÊÌ⣬£¬£¬ÓÐÖúÓÚʵÏÖ¸ü¸ßµÄת»»Ð§ÂÊ£¬£¬£¬Í¬Ê±ÒÖÖÆµç´Å×ÌÈÅ(EMI)¡£¡£¡£¡£¡£ BP2638 ÄÚÖöàÖØ±£»£»£»¤¹¦Ð§£¬£¬£¬°üÀ¨ UVLO ±£»£»£»¤¡¢¡¢¡¢Êä³ö¹ýѹ±£»£»£»¤¡¢¡¢¡¢ÊäÈë¹ýǷѹ±£»£»£»¤¡¢¡¢¡¢ÖðÖÜÏÞÆÚÁ÷±£»£»£»¤¡¢¡¢¡¢Ð¾Æ¬Î¶ȹýα£»£»£»¤µÈ¡£¡£¡£¡£¡£
ÓÅÊÆ

    µÍг²¨ºÍ¸ß PF£¬£¬£¬Öª×ãIEC61000-3-2 ±ê×¼

    BCM ºÍ DCM »ìÏýģʽ¿ØÖÆ£¬£¬£¬Çá¸ºÔØÏÂÊä³öµçѹÎȹÌ

    ½ÓÄÉÔöÇ¿ÐÍ EA£¬£¬£¬¶¯Ì¬ÌØÕ÷ºÃ£¬£¬£¬¸ºÔØÍ»±äÊä³öµçѹת±äÉÙ

    ¿ª»úÆô¶¯/¸ºÔØÇл»ÎÞÔëÉù

    ¸ß¾«¶ÈÄÚ²¿²Î¿¼µçѹ(+/-2%£©

    ¿í VCC µçѹ¹æÄ£

Ó¦ÓÃÁìÓò
  • LED Çý¶¯µçÔ´
  • ¿ª¹ØµçÔ´
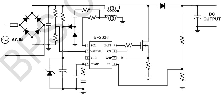
µä·¶Ó¦ÓÃÔ­Àíͼ
µÂÓ®¡¤(VWIN)¹Ù·½ÍøÕ¾-ACÃ×À¼¹Ù·½ÏàÖúͬ°é
·â×°
  • µÂÓ®¡¤(VWIN)¹Ù·½ÍøÕ¾-ACÃ×À¼¹Ù·½ÏàÖúͬ°é
ÊÖÒÕÎĵµ
ÎĵµÀàÐÍ ÎÊÌâ ÀàÐÍ ÎļþÏÂÔØ
¹æ¸ñÊé BP2638 pdf ÍêÕû°æ
µÂÓ®¡¤(VWIN)¹Ù·½ÍøÕ¾-ACÃ×À¼¹Ù·½ÏàÖúͬ°é
µÂÓ®¡¤(VWIN)¹Ù·½ÍøÕ¾-ACÃ×À¼¹Ù·½ÏàÖúͬ°é
µÂÓ®¡¤(VWIN)¹Ù·½ÍøÕ¾-ACÃ×À¼¹Ù·½ÏàÖúͬ°é
µÂÓ®¡¤(VWIN)¹Ù·½ÍøÕ¾-ACÃ×À¼¹Ù·½ÏàÖúͬ°é
¡¾ÍøÕ¾µØÍ¼¡¿