µÂÓ®VWIN

µÂÓ®¡¤(VWIN)¹Ù·½ÍøÕ¾-ACÃ×À¼¹Ù·½ÏàÖúͬ°é Ä¿½ñλÖ㺣º£º Ê×Ò³ ²úÆ·ÖÐÐÄ>LEDÕÕÃ÷Çý¶¯Ð¾Æ¬>·Çµ÷¹â>Boost ºãѹºãÁ÷
¼òÊö
BP2636DG ÊÇÒ»¿î¸ßЧÂÊ¡¢¸ß PF Öµ¡¢µÍ THD µÄÉýѹÐÍ PFCÇý¶¯Ð¾Æ¬¡£¡£¡ £¡£¡£Ð¾Æ¬½ÓÄɵ¼Í¨Ê±¼ä¿ØÖÆ£¬£¬ £¬Í¬Ê±ÊÆÇéÔڹȵ׿ªÍ¨Ä£Ê½£¬£¬ £¬ÓÐÖúÓÚÓÅ»¯ EMIºÍЧÂÊ¡£¡£¡ £¡£¡£ BP2636DGÎÞÐ踨ÖúÈÆ×éʵÏÖÍ˴żì²â¡£¡£¡ £¡£¡£Í¬Ê±½ÓÄɸßѹÆô¶¯ºÍ¹©µç£¬£¬ £¬ÄÚÖû·Â·Åâ³¥£¬£¬ £¬Ö»ÐèÒªºÜÉÙµÄÍâΧԪ¼þ£¬£¬ £¬¼´¿ÉʵÏÖÓÅÒìµÄºãÑ¹ÌØÕ÷£¬£¬ £¬¼«´óµØ½ÚÔ¼ÁËϵͳ±¾Ç®ºÍÌå»ý¡£¡£¡ £¡£¡£ BP2636DG ¾ßÓжàÖØ±£»£»£»¤¹¦Ð§£¬£¬ £¬°üÀ¨Êä³ö¹ýѹ±£»£»£»¤(OVP)FB ¶Ì·±£»£»£»¤¡¢¹¦ÂÊ¿ª¹Ø¹Ü¹ýÁ÷±£»£»£»¤¡¢Ð¾Æ¬Î¶ȹýÈȱ£»£»£»¤µÈ¡£¡£¡ £¡£¡£
ÓÅÊÆ

    ȫѹ¹æÄ£ÄÚ PF>0.9,THD<10%

    µ¥ÈÆ×éµç¸Ð£¬£¬ £¬ÍâΧ¾«¼ò

    È«³Ì¹Èµ×¿ªÍ¨

    ¸ßѹ¿ìËÙÆô¶¯

    ¸ßÊä³öµçѹ¾«¶È

    Ö§³Ö DC ÊäÈë

    ÄÚ²¿¼¯³É±£»£»£»¤¹¦Ð§

Ó¦ÓÃÁìÓò
  • BoostAPFCºãѹµç·
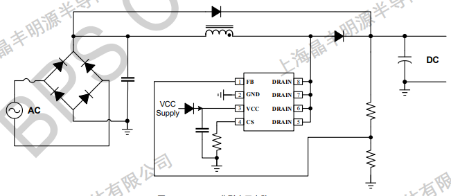
µä·¶Ó¦ÓÃÔ­Àíͼ
µÂÓ®¡¤(VWIN)¹Ù·½ÍøÕ¾-ACÃ×À¼¹Ù·½ÏàÖúͬ°é
·â×°
  • µÂÓ®¡¤(VWIN)¹Ù·½ÍøÕ¾-ACÃ×À¼¹Ù·½ÏàÖúͬ°é
ÊÖÒÕÎĵµ
ÎĵµÀàÐÍ ÎÊÌâ ÀàÐÍ ÎļþÏÂÔØ
¹æ¸ñÊé BP2636DG pdf ÍêÕû°æ
µÂÓ®¡¤(VWIN)¹Ù·½ÍøÕ¾-ACÃ×À¼¹Ù·½ÏàÖúͬ°é
µÂÓ®¡¤(VWIN)¹Ù·½ÍøÕ¾-ACÃ×À¼¹Ù·½ÏàÖúͬ°é
µÂÓ®¡¤(VWIN)¹Ù·½ÍøÕ¾-ACÃ×À¼¹Ù·½ÏàÖúͬ°é
µÂÓ®¡¤(VWIN)¹Ù·½ÍøÕ¾-ACÃ×À¼¹Ù·½ÏàÖúͬ°é
¡¾ÍøÕ¾µØÍ¼¡¿