µÂÓ®VWIN

µÂÓ®¡¤(VWIN)¹Ù·½ÍøÕ¾-ACÃ×À¼¹Ù·½ÏàÖúͬ°é Ä¿½ñλÖ㺣º£º Ê×Ò³ ²úÆ·ÖÐÐÄ>LEDÕÕÃ÷Çý¶¯Ð¾Æ¬>·Çµ÷¹â>ºãѹºãÁ÷
¼òÊö
BP3536G ÊÇÒ»¿îµÍ¹¦ºÄºãѹºãÁ÷¿ØÖÆÐ¾Æ¬£¬£¬£¬ÖØÔØÏÂоƬÊÂÇéÔÚµç¸ÐµçÁ÷ÁÙ½çģʽ£¬£¬£¬ÖÐÔØÏÂоƬÊÂÇéÔÚµç¸ÐµçÁ÷¶ÏÐøµ¼Í¨Ä£Ê½£¬£¬£¬ÇáÔØÏÂоƬÊÂÇé¼äЪģʽ£¬£¬£¬¿ÉÊÊÓÃÓÚ 85Vac~265Vac È«¹æÄ£ÊäÈëµçѹµÄ¸ôÀëµçÔ´¡£¡£¡£ BP3536G ¼¯³É¸ßѹÆô¶¯ºÍ¹©µçµç·£¬£¬£¬´Ó¸¨ÖúÈÆ×鏸VCC ¹©µç£¬£¬£¬ÄÜÓÐÓýµµÍ´ý»ú¹¦ºÄ¡£¡£¡£BP3536G ÖØÔØ½ÓÄÉ׼гÕñ¿ØÖÆ£¬£¬£¬¿ÉÌá¸ßϵͳЧÂÊ£¬£¬£¬½µµÍ EMI¡£¡£¡£ÇáÔØ½ÓÄɼäЪģʽ£¬£¬£¬½µµÍϵͳÉù£¬£¬£¬¸±±ß·´À¡¿ØÖƿɸÄÉÆÊä³ö¶¯Ì¬ÐÔÄÜ¡£¡£¡£ BP3536G ¾ßÓжàÖØ±£»£»£»¤¹¦Ð§£¬£¬£¬°üÀ¨Êä³ö¿ªÂ·/¶Ì·±£»£»£»¤¡¢Ð¾Æ¬¹©µçǷѹ/¹ýѹ±£»£»£»¤¡¢CS ¿ªÂ·±£»£»£»¤¡¢¸±±ß¶þ¼«¹Ü¶Ì·±£»£»£»¤¡¢ÖðÖÜÏÞÆÚÁ÷¡¢¹ýα£»£»£»¤µÈ¡£¡£¡£
ÓÅÊÆ

    µÍ´ý»ú¹¦ºÄ

    ½ÓµÆ´ø¸ºÔØÕ¶²¨µ÷¹âÎÞÉÁׯ

    È«¸ºÔعæÄ£ÄÚµÍÔëÉù

    ¼¯³É¸ßѹÆô¶¯ºÍ¹©µçµç·

    ¼¯³É 700V ¹¦ÂʹÜ

    PWM/PFM¡¢×¼Ð³Õñ¶àģʽ¿ØÖÆ

    ¡À5%Êä³öµçÁ÷¾«¶È

Ó¦ÓÃÁìÓò
  • ÊÊÅäÆ÷µçÔ´
  • С¼ÒµçµçÔ´
  • µç»úÇý¶¯µçÔ´
  • LED Çý¶¯µçÔ´
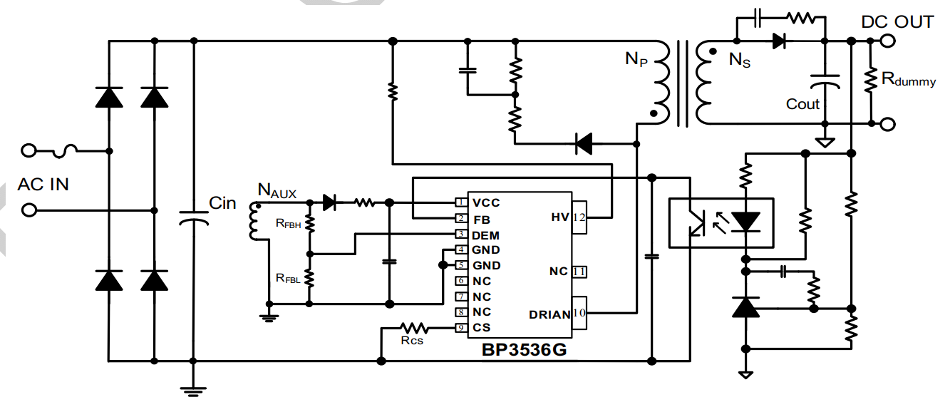
µä·¶Ó¦ÓÃÔ­Àíͼ
µÂÓ®¡¤(VWIN)¹Ù·½ÍøÕ¾-ACÃ×À¼¹Ù·½ÏàÖúͬ°é
·â×°
  • µÂÓ®¡¤(VWIN)¹Ù·½ÍøÕ¾-ACÃ×À¼¹Ù·½ÏàÖúͬ°é
ÊÖÒÕÎĵµ
ÎĵµÀàÐÍ ÎÊÌâ ÀàÐÍ ÎļþÏÂÔØ
¹æ¸ñÊé BP3536G pdf ÍêÕû°æ
µÂÓ®¡¤(VWIN)¹Ù·½ÍøÕ¾-ACÃ×À¼¹Ù·½ÏàÖúͬ°é
µÂÓ®¡¤(VWIN)¹Ù·½ÍøÕ¾-ACÃ×À¼¹Ù·½ÏàÖúͬ°é
µÂÓ®¡¤(VWIN)¹Ù·½ÍøÕ¾-ACÃ×À¼¹Ù·½ÏàÖúͬ°é
µÂÓ®¡¤(VWIN)¹Ù·½ÍøÕ¾-ACÃ×À¼¹Ù·½ÏàÖúͬ°é
¡¾ÍøÕ¾µØÍ¼¡¿