µÂÓ®VWIN

µÂÓ®¡¤(VWIN)¹Ù·½ÍøÕ¾-ACÃ×À¼¹Ù·½ÏàÖúͬ°é Ä¿½ñλÖ㺣º Ê×Ò³ ²úÆ·ÖÐÐÄ>LEDÕÕÃ÷Çý¶¯Ð¾Æ¬>·Çµ÷¹â>ºãѹºãÁ÷
¼òÊö
BP3619 ÊÇÒ»¿î¸ß PFÔ­±ß·´À¡ºãѹ¿ØÖÆÐ¾Æ¬¡£¡£ÎÞÐ踱±ß·´À¡¹âñ£¬Ö»ÐèÒªºÜÉÙµÄÍâΧÆ÷¼þ¿ÉʵÏָ߾«¶ÈºãѹÊä³ö£¬£¬½µµÍÁËϵͳ±¾Ç®¡£¡£ BP3619 ¿ØÖƵķ´¼¤±ä»»Æ÷ÊÂÇéÔÚ׼гÕñģʽ(BCM&DCM)£¬£¬¿ÉʵÏÖ¸ü¸ßЧÂʺ͸üµÍ EMI¡£¡£½ÓÄÉ Ton ʱ¼ä¿ØÖÆ»úÖÆ£¬£¬ÇÒÄÚÖÃPF ºÍ THD Åâ³¥£¬£¬ÄÜʵÏָ߹¦ÂÊÒòÊýУÕý¡¢¡¢¡¢µÍ THD ÐÔÄÜ£¬£¬²¢Öª×ãÇáÔØÏµÄРErP ·Ö´ÎµçÁ÷г²¨±ê×¼¡£¡£ BP3619 ¼¯³É¸ßѹÆô¶¯¡¢¡¢¡¢¹©µçºÍÊäÈë¼ì²âµç·¡£¡£ÄÜÓÐÓüÓËÙÆô¶¯Ê±¼ä£¬£¬½µµÍ´ý»ú¹¦ºÄºÍʵÏÖÊäÈëǷѹ±£»¤¹¦Ð§£¬£¬ïÔÌ­ÁËÍâΧԪÆ÷¼þ¡£¡£BP3619 Ò²¼¯³É¶àÖÖ±£»¤¹¦Ð§£¬£¬Ìá¸ßÁ˵çÔ´µÄ¿É¿¿ÐÔ¡£¡£
ÓÅÊÆ

    Ô­±ß·´À¡ CV ¿ØÖÆ£¬£¬ÎÞÐè¹âñî

    ÄÚÖøßѹÆô¶¯ºÍ¹©µç£¬£¬Æô¶¯ËÙÂÊ¿ì

    ¸ß¾«¶Èºãѹ»ù×¼

    Ô­±ß MOSFET ¹Èµ×µ¼Í¨£¬£¬¿ª¹ØÏûºÄµÍ

    ¸ß PF(>0.9)£¬£¬µÍ THD(<5%)@264Vac,40W

    ÓÅÒìµÄÏßÐÔµ÷½âÂʺ͸ºÔص÷½âÂÊ

    µÍ´ý»ú¹¦ºÄ(<100mW£¬£¬@230Vac)

    ±£»¤¹¦Ð§

Ó¦ÓÃÁìÓò
  • AC/DC ÊÊÅäÆ÷
  • LED ÕÕÃ÷
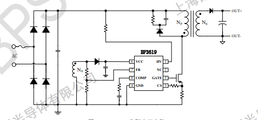
µä·¶Ó¦ÓÃÔ­Àíͼ
µÂÓ®¡¤(VWIN)¹Ù·½ÍøÕ¾-ACÃ×À¼¹Ù·½ÏàÖúͬ°é
·â×°
  • µÂÓ®¡¤(VWIN)¹Ù·½ÍøÕ¾-ACÃ×À¼¹Ù·½ÏàÖúͬ°é
ÊÖÒÕÎĵµ
ÎĵµÀàÐÍ ÎÊÌâ ÀàÐÍ ÎļþÏÂÔØ
¹æ¸ñÊé BP3619 pdf ÍêÕû°æ
µÂÓ®¡¤(VWIN)¹Ù·½ÍøÕ¾-ACÃ×À¼¹Ù·½ÏàÖúͬ°é
µÂÓ®¡¤(VWIN)¹Ù·½ÍøÕ¾-ACÃ×À¼¹Ù·½ÏàÖúͬ°é
µÂÓ®¡¤(VWIN)¹Ù·½ÍøÕ¾-ACÃ×À¼¹Ù·½ÏàÖúͬ°é
µÂÓ®¡¤(VWIN)¹Ù·½ÍøÕ¾-ACÃ×À¼¹Ù·½ÏàÖúͬ°é
¡¾ÍøÕ¾µØÍ¼¡¿