µÂÓ®VWIN

µÂÓ®¡¤(VWIN)¹Ù·½ÍøÕ¾-ACÃ×À¼¹Ù·½ÏàÖúͬ°é Ä¿½ñλÖ㺣º Ê×Ò³ ²úÆ·ÖÐÐÄ>LEDÕÕÃ÷Çý¶¯Ð¾Æ¬>·Çµ÷¹â>AC/DC¸ôÀëµÍPF(Çý¶¯MOS)
¼òÊö
BP3182ED ÊÇÒ»¿î¸ß¾«¶ÈµÄÁ½ÈÆ×é¡¢¡¢¡¢µÍ PF Ô­±ß·´À¡ºãÁ÷Çý¶¯Æ÷¡£¡£¡£BP3182ED ÄÚÖà 700V MOSFET£¬£¬ÊʺϴîÅäǰ¼¶ APFC Éýѹµç·£¬£¬ÊµÏÖÁ½¼¶¸ôÀëÎÞÆµÉÁÓ¦Óᣡ£¡£ BP3182ED оƬ½ÓÄɲî·Ö²ÉÑù¼ì²âÊä³öµçѹºÍÍË´ÅÐźÅ£¬£¬¿ÉÒÔʵÏÖÁ½ÈÆ×é¸ôÀëÓ¦ÓÃ(VCC ×ÔÁ¦µçÔ´¹©µç)£¬£¬Í¬Ê±È·±£ÓÅÒìµÄOVP ¾«¶È¡£¡£¡£ BP3182ED µÄCSÒý½ÅÖ§³Öͨ¹ý²¦Â뿪¹ØÑ¡Ôñ²î±ðµç×è¾ÙÐÐÊä³öµçÁ÷ÉèÖᣡ£¡£¼È¿É×èÖ¹²¦Â뿪¹ØÁ÷¾­´óµçÁ÷£¬£¬ÑÓÉìʹÓÃÊÙÃü£¬£¬Ò²¿É×èÖ¹¹¦ÂÊ»ØÂ·×ßÏß¹ý³¤£¬£¬Ìá¸ßºãÁ÷¾«¶È¡£¡£¡£ BP3182ED оƬ½ÓÄÉÏȽøµÄÔ­±ßºãÁ÷¿ØÖÆÊÖÒÕ£¬£¬²»ÐèÒª¸±±ß·´À¡»ØÂ·ºÍ»·Â·Åâ³¥µçÈÝ£¬£¬¼´¿ÉʵÏÖÓÅÒìµÄºãÁ÷ÌØÕ÷£¬£¬¼«´óµÄ½ÚÔ¼ÁËϵͳ±¾Ç®ºÍÌå»ý¡£¡£¡£ÄÚÖà MOSFET£¬£¬Ò×ÓÚ PCB Éè¼Æ¡£¡£¡£
ÓÅÊÆ

    ÄÚÖøßѹÆô¶¯ºÍ¹©µç£¬£¬Æô¶¯ËÙÂÊ¿ì

    ÄÚÖÃ 700V MOSFET

    ¸ß¾«¶ÈµçÁ÷²Î¿¼

    µÍÊÂÇéµçÁ÷

    ¸ß¾«¶È¿ÕÔØµçѹ»ù×¼

    ÓÅÒìµÄ¸ºÔص÷½âÂʺÍÏßÐÔµ÷½âÂÊ

    ÁÙ½çÁ¬Ðøµ¼Í¨Ä£Ê½ºÍ׼гÕñģʽ£¬£¬EMCÓÅ»¯

    VCCÇ·Ñ¹Ëø¶¨

Ó¦ÓÃÁìÓò
  • LED Ãæ°åµÆ
  • LED ¼òµÆ
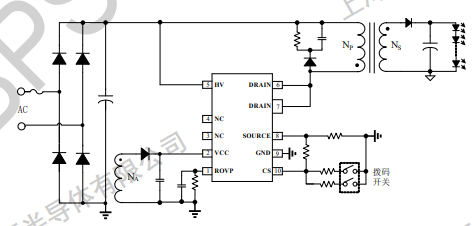
µä·¶Ó¦ÓÃÔ­Àíͼ
µÂÓ®¡¤(VWIN)¹Ù·½ÍøÕ¾-ACÃ×À¼¹Ù·½ÏàÖúͬ°é
·â×°
  • µÂÓ®¡¤(VWIN)¹Ù·½ÍøÕ¾-ACÃ×À¼¹Ù·½ÏàÖúͬ°é
ÊÖÒÕÎĵµ
ÎĵµÀàÐÍ ÎÊÌâ ÀàÐÍ ÎļþÏÂÔØ
¹æ¸ñÊé BP3182ED pdf ÍêÕû°æ
µÂÓ®¡¤(VWIN)¹Ù·½ÍøÕ¾-ACÃ×À¼¹Ù·½ÏàÖúͬ°é
µÂÓ®¡¤(VWIN)¹Ù·½ÍøÕ¾-ACÃ×À¼¹Ù·½ÏàÖúͬ°é
µÂÓ®¡¤(VWIN)¹Ù·½ÍøÕ¾-ACÃ×À¼¹Ù·½ÏàÖúͬ°é
µÂÓ®¡¤(VWIN)¹Ù·½ÍøÕ¾-ACÃ×À¼¹Ù·½ÏàÖúͬ°é
¡¾ÍøÕ¾µØÍ¼¡¿