德赢VWIN
搜索
登录
中文
英文
首页
产品中心
DC/DC电源治理芯片
多相数字控制器
智能集乐成率器件
降压转换器POL
电子开关/热插拔控制
AC/DC电源治理芯片
非隔离电源
隔离电源
LED照明驱动芯片
非调光
调光
智能面板
电机控制与驱动芯片
电机驱动
MCU
应用
LED照明
智能照明
高性能灯具
通用光源
风扇灯
高性能盘算应用
Server
DT
PC(NB/Desk PC/主板)
VGA
汽车电子
汽车风扇
车载水泵
车载压缩机控制
工业应用
两轮电动车
白色家电
电动工具
服务器风扇
消耗电子
快充
清洁电器
小家电
高速风筒
服务与支持
销售网络
咨询服务
选型指南下载
投资者关系
信息披露
ESG报告
加入德赢VWIN
社会招聘
校园招聘
实习生招聘
文化福利
晶星妄想
关于德赢VWIN
德赢VWIN简介
新闻资讯
分子公司
云游晶丰
DC/DC电源治理芯片
多相数字控制器
智能集乐成率器件
降压转换器POL
电子开关/热插拔控制
AC/DC电源治理芯片
非隔离电源
隔离电源
SSR光耦驱动
SSR磁耦驱动
SR同步整流
PSR
LED照明驱动芯片
非调光
AC/DC非隔离低PF
AC/DC非隔离高PF
AC/DC隔离低PF(驱动MOS)
AC/DC隔离低PF(驱动BJT)
AC/DC隔离高PF
线性恒流
线性去频闪
恒压恒流
Boost 恒压恒流
辅助电源
调光
非隔离 PWM调光
线性PWM调光
DC-DC PWM调光
开关调光调色
PWM调色温
0-10V调光
线性可控硅调光
开关可控硅调光
智能面板
单前方
电机控制与驱动芯片
电机驱动
MCU
目今位置:::
首页
产品中心
>LED照明驱动芯片>
非调光
>
AC/DC非隔离低PF
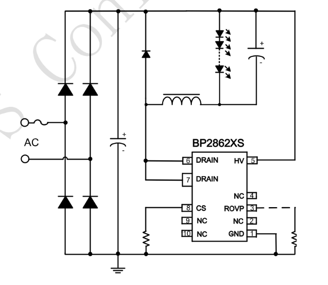
BP2862XS
样品申请
简述
优势
应用领域
典范应用原理图
封装
手艺文档
相关文章
返回
简述
BP2862XS 是一款外置 OVP 降压型 LED 恒流驱动芯片。芯片事情在电感电流临界连续模式,,适用于85Vac~265Vac全规模输入电压的非隔离降压型LED恒流电源。芯片 ROVP 引脚带 Enable 功效,,适用于开关调色和感应灯应用。 BP2862XS 芯片内部集成 500V 功率开关,,接纳栅极退磁检测手艺和高压 JFET 供电手艺,,无需 VCC 电容和启动电阻,,使其外围器件更简朴,,节约了外围的本钱和体积。
优势
Enable 功效兼容开关调色和感应灯
OVP 抗滋扰能力强
无 VCC 电容、、、无启动电阻
集成高压供电功效
外置防潮 OVP 功效
低母线电压下不闪灯
应用领域
LED 球泡灯
其它 LED 照明
典范应用原理图
封装
手艺文档
文档类型
问题
类型
文件下载
规格书
BP2862XS
pdf
完整版
咨询
【网站地图】