µÂÓ®VWIN

µÂÓ®¡¤(VWIN)¹Ù·½ÍøÕ¾-ACÃ×À¼¹Ù·½ÏàÖúͬ°é Ä¿½ñλÖ㺣º£º Ê×Ò³ ²úÆ·ÖÐÐÄ>LEDÕÕÃ÷Çý¶¯Ð¾Æ¬>·Çµ÷¹â>AC/DC·Ç¸ôÀëµÍPF
¼òÊö
BP2866XJÊÇÒ»¿îÍâÖà OVP ½µÑ¹ÐÍ LED ºãÁ÷Çý¶¯Ð¾Æ¬¡£¡£Ð¾Æ¬ÊÂÇéÔÚµç¸ÐµçÁ÷ÁÙ½çÁ¬ÐøÄ£Ê½£¬£¬£¬ÊÊÓÃÓÚ85Vac~265VacÈ«¹æÄ£ÊäÈëµçѹµÄ·Ç¸ôÀ뽵ѹÐÍLEDºãÁ÷µçÔ´¡£¡£Ð¾Æ¬ ROVP Òý½Å´ø Enable ¹¦Ð§£¬£¬£¬ÊÊÓÃÓÚ¿ª¹Øµ÷É«ºÍ¸ÐÓ¦µÆÓ¦Óᣡ£ BP2866XJоƬÄÚ²¿¼¯³É550/600V ¹¦ÂÊ¿ª¹Ø£¬£¬£¬½ÓÄɼ«Í˴żì²âÊÖÒպ͸ßѹ JFET¹©µçÊÖÒÕ£¬£¬£¬ÎÞÐèVCC µçÈÝºÍÆô¶¯µç×裬£¬£¬Ê¹ÆäÍâΧÆ÷¼þ¸ü¼òÆÓ£¬£¬£¬½ÚÔ¼ÁËÍâΧµÄ±¾Ç®ºÍÌå»ý¡£¡£BP2866XJоƬÄÚÖø߾«¶ÈµÄµçÁ÷²ÉÑùµç·£¬£¬£¬Í¬Ê±½ÓÄɺãÁ÷¿ØÖÆÊÖÒÕ,ʵÏָ߾«¶ÈµÄ LED ºãÁ÷Êä³öºÍÓÅÒìµÄÏßµçѹµ÷½âÂÊ¡£¡£Ð¾Æ¬ÊÂÇéÔÚµç¸ÐµçÁ÷ÁÙ½çģʽ£¬£¬£¬Êä³öµçÁ÷²»Ëæµç¸ÐÁ¿ºÍ LED ÊÂÇéµçѹµÄת±ä¶ø×ª±ä,ʵÏÖÓÅÒìµÄ¸ºÔص÷½âÂÊ¡£¡£
ÓÅÊÆ

    ÎÞVCC µçÈÝ¡¢¡¢ÎÞÆô¶¯µç×è

    ¼¯³É¸ßѹ¹©µç¹¦Ð§

    ÍâÖ÷À³± OVP ¹¦Ð§

    µÍĸÏßµçѹϲ»ÉÁµÆ

    Enable ¹¦Ð§¼æÈÝ¿ª¹Øµ÷É«ºÍ¸ÐÓ¦µÆ

    ¡À5% LED Êä³öµçÁ÷¾«¶È

    LED ¶Ì·±£»£»£»¤

Ó¦ÓÃÁìÓò
  • LED À¯ÖòµÆ£»£»£»LED ÇòÅݵÆ£»£»£»ÆäËüLED ÕÕÃ÷
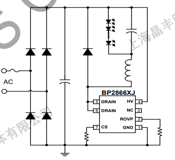
µä·¶Ó¦ÓÃÔ­Àíͼ
µÂÓ®¡¤(VWIN)¹Ù·½ÍøÕ¾-ACÃ×À¼¹Ù·½ÏàÖúͬ°é
·â×°
  • µÂÓ®¡¤(VWIN)¹Ù·½ÍøÕ¾-ACÃ×À¼¹Ù·½ÏàÖúͬ°é
ÊÖÒÕÎĵµ
ÎĵµÀàÐÍ ÎÊÌâ ÀàÐÍ ÎļþÏÂÔØ
¹æ¸ñÊé BP2866XJ pdf ÍêÕû°æ
µÂÓ®¡¤(VWIN)¹Ù·½ÍøÕ¾-ACÃ×À¼¹Ù·½ÏàÖúͬ°é
µÂÓ®¡¤(VWIN)¹Ù·½ÍøÕ¾-ACÃ×À¼¹Ù·½ÏàÖúͬ°é
µÂÓ®¡¤(VWIN)¹Ù·½ÍøÕ¾-ACÃ×À¼¹Ù·½ÏàÖúͬ°é
µÂÓ®¡¤(VWIN)¹Ù·½ÍøÕ¾-ACÃ×À¼¹Ù·½ÏàÖúͬ°é
¡¾ÍøÕ¾µØÍ¼¡¿