ﱧ CV/CC ¿ØÖÆ£¬£¬Ô´¼«¿ª¹Ø BJT
Öª×ã6¼¶ÄÜЧҪÇ󣬣¬<75mW´ý»ú¹¦ºÄ
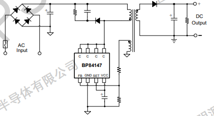
ÄÚÖøßѹÆô¶¯
VCC ×Ô¹©µç£¬£¬ÎÞÐ踨Öú¹©µç
Ա߾µÏñµçÁ÷²ÉÑù£¬£¬ÎÞÐè CS µç×è
Êä³öÏßѹ½µÅâ³¥£¬£¬ÊµÏÖÓÅÒìµÄ¸ºÔص÷½âÂÊ
ÊäÈëÏßµçѹÅâ³¥£¬£¬ÊµÏÖ CC¾«¶È¡À5%
| ÎĵµÀàÐÍ | ÎÊÌâ | ÀàÐÍ | ÎļþÏÂÔØ |
| ¹æ¸ñÊé | BP84147 | ÍêÕû°æ |



