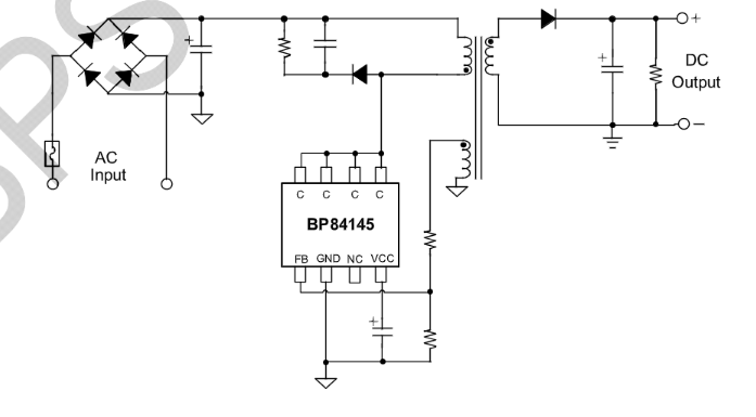
ﱧ CV/CC¿ØÖÆ£¬£¬£¬Ô´¼«¿ª¹Ø BJT
Öª×ã6¼¶ÄÜЧҪÇ󣬣¬£¬<75 mW ´ý»ú¹¦ºÄ
ÄÚÖøßѹÆô¶¯
VCC ×Ô¹©µç£¬£¬£¬ÎÞÐ踨Öú¹©µç
Ա߾µÏñµçÁ÷²ÉÑù£¬£¬£¬ÎÞÐè CS µç×è
Êä³öÏßѹ½µÅâ³¥£¬£¬£¬ÊµÏÖÓÅÒìµÄ¸ºÔص÷½âÂÊ
ÊäÈëÏßµçѹÅâ³¥£¬£¬£¬ÊµÏÖ CC¾«¶ÈÊ¿5%
ÍâΧԪÆ÷¼þÉÙ
| ÎĵµÀàÐÍ | ÎÊÌâ | ÀàÐÍ | ÎļþÏÂÔØ |
| ¹æ¸ñÊé | BP84145 | ÍêÕû°æ |



