µÂÓ®VWIN

¼òÊö
BP84136ÊÇÒ»¿î¸ßÐÔÄܺãѹºãÁ÷Ô­±ß·´À¡¿ØÖÆÆ÷£¬ÊÊÓÃÓÚÖÖÖֵ͹¦ºÄAC/DC³äµçÆ÷ºÍÊÊÅäÆ÷Ó¦Óó¡ºÏ¡£¡£¸Ã¿ØÖÆÆ÷½ÓÄÉÔ­±ß·´À¡¿ØÖÆ»úÖÆ£¬ÎÞÐè¹âñîºÍTL431¼´¿ÉÒÔʵÏָ߾«¶ÈµÄµçѹÊä ÔÚºãÁ÷¿ØÖÆÄ£Ê½ÖУ¬¿ÉÒÔͨ¹ý¸Ä±äÓëCS¹Ü½ÅÅþÁ¬µÄµç×è×èÖµÀ´µ÷ÀíÊä³öµçÁ÷¾Þϸ¡£¡£ÔÚºãѹ¿ØÖÆÄ£Ê½Ï£¬BP84136ʹÓÃÁ˶àÖÖÊÂÇéģʽÒÔ»ñµÃ¸ßת»»Ð§ÂʺÍСµÄÒôƵÒìÏì¡£¡£BP84136ÄÚÖÃÊä³öÏßËðÅâ³¥£¬²¢¿ÉÒÔͨ¹ýÐ޸ķ´À¡µç×è×èÖµµ÷½âÅâ³¥±ÈÀý£¬ÒÔµÖ´ï˳ӦÖݪֲî±ðÊä³öµ¼ÏßÏßËðÒªÇ󣬿ÉÒÔÓÐÓõÄÅâ³¥Êä³öµçÁ÷ÔÚÊä³öÏßÉÏÒýÆðµÄÏßËðѹ½µ¡£¡£ÔÚºãÁ÷ģʽºÍÖØ¸ºÔØÏ£¬BP84136ÊÂÇéÓÚPFM£¬¶øÔÚÇáÔØºÍÖжȸºÔØÏÂͬʱ¼õСIpeakºÍÊÂÇ鯵ÂÊ£¬ÒÔÓÅ»¯×ª»»Ð§ÂÊ£¬×èÖ¹ÒôƵÒìÏì¡£¡£ BP84136¾ßÓжàÖØµÄ±£»£»¤¹¦Ð§£¬°üÀ¨Êä³ö¹ýѹ¡¢¡¢¡¢Ç·Ñ¹±£»£»¤£¬VCC¹ýѹ¡¢¡¢¡¢Ç·Ñ¹±£»£»¤£¬·´À¡¿ªÂ·¡¢¡¢¡¢¶Ì·±£»£»¤£¬Êä³öÕûÁ÷¹Ü¿ªÂ·¡¢¡¢¡¢¶Ì·±£»£»¤£¬CS¿ªÂ·±£»£»¤£¬¹ýα£»£»¤µÈ¡£¡£BP84136½ÓÄÉSOP-8·â×°¡£¡£
ÓÅÊÆ

    <75 mW ´ý»ú¹¦ºÄ£¬Öª×ãÁù¼¶ÄÜЧҪÇó

    ׼гÕñÊÂÇé»úÖÆ£¬Ìá¸ßϵͳЧÂÊ

    ·åÖµµçÁ÷½¥±ä²ü¶¶¸ÄÉÆ EMI

    ÄÚÖù¦ÂÊÈý¼«¹Ü

    ºãѹ¡¢¡¢¡¢ºãÁ÷¾«¶È¸ß

    Êä³öÏßËðÅâ³¥¿Éµ÷

    ÄÚÖÃÊäÈëÏßµçѹÅâ³¥

    Êä³ö¹ýѹ¡¢¡¢¡¢¶Ì·±£»£»¤

    VCC µçѹ¹ýѹ¡¢¡¢¡¢Ç·Ñ¹±£»£»¤

    Êä³öÕûÁ÷¹Ü¿ªÂ·¡¢¡¢¡¢¶Ì·±£»£»¤

Ó¦ÓÃÁìÓò
  • ÊÖ»ú¡¢¡¢¡¢ÎÞÉþµç»°¡¢¡¢¡¢PDA¡¢¡¢¡¢MP3ºÍÆäËü±ãЯʽװ±¸µÈµÄÊÊÅäÆ÷¡¢¡¢¡¢³äµçÆ÷
  • LED Çý¶¯µçÔ´
  • ÏßÐÔµçѹºÍ RCC ¿ª¹ØµçÔ´Éý¼¶»»´ú
  • PC¡¢¡¢¡¢TV µÈ×°±¸Ê¹Óõĸ¨ÖúµçÔ´
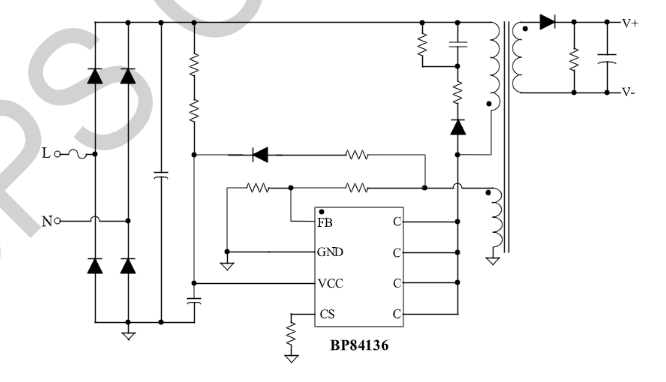
µä·¶Ó¦ÓÃÔ­Àíͼ
µÂÓ®¡¤(VWIN)¹Ù·½ÍøÕ¾-ACÃ×À¼¹Ù·½ÏàÖúͬ°é
·â×°
  • µÂÓ®¡¤(VWIN)¹Ù·½ÍøÕ¾-ACÃ×À¼¹Ù·½ÏàÖúͬ°é
ÊÖÒÕÎĵµ
ÎĵµÀàÐÍ ÎÊÌâ ÀàÐÍ ÎļþÏÂÔØ
¹æ¸ñÊé BP84136 pdf ÍêÕû°æ
µÂÓ®¡¤(VWIN)¹Ù·½ÍøÕ¾-ACÃ×À¼¹Ù·½ÏàÖúͬ°é
µÂÓ®¡¤(VWIN)¹Ù·½ÍøÕ¾-ACÃ×À¼¹Ù·½ÏàÖúͬ°é
µÂÓ®¡¤(VWIN)¹Ù·½ÍøÕ¾-ACÃ×À¼¹Ù·½ÏàÖúͬ°é
µÂÓ®¡¤(VWIN)¹Ù·½ÍøÕ¾-ACÃ×À¼¹Ù·½ÏàÖúͬ°é
¡¾ÍøÕ¾µØÍ¼¡¿