µÂÓ®VWIN

µÂÓ®¡¤(VWIN)¹Ù·½ÍøÕ¾-ACÃ×À¼¹Ù·½ÏàÖúͬ°é Ä¿½ñλÖ㺣º£º Ê×Ò³ ²úÆ·ÖÐÐÄ>AC/DCµçÔ´ÖÎÀíоƬ>·Ç¸ôÀëµçÔ´
¼òÊö
BP85976P ÊÇÒ»¿î¸ßÐÔÄÜ¡¢¸ß¼¯³É¶È¡¢µÍ´ý»ú¹¦ºÄµÄ¿ª¹ØµçÔ´Çý¶¯Ð¾Æ¬,ÊÊÓÃÓÚÈ«µçѹ85~265VACÊäÈëµÄBuck¡¢Buck-Boost±ä»»Æ÷ÍØÆËÓ¦Óᣡ£¡£ BP85976P ÄÚ²¿¼¯³ÉÁË650V¸ßѹ MOSFET¡¢¸ßѹÆô¶¯ºÍ×Ô¹©µçµç·¡¢µçÁ÷²ÉÑùµç·¡¢Êä³öµçѹ²ÉÑùµç×裬£¬£¬½ÓÄÉÏȽøµÄ¿ØÖÆÊÖÒÕ£¬£¬£¬ÎÞÐèÍⲿ VCC µçÈݺͻ·Â·Åâ³¥¼´¿ÉʵÏÖÓÅÒìµÄºãѹÊä³öÌØÕ÷£¬£¬£¬¼«´óµØïÔÌ­ÍâΧÆ÷¼þÊýÄ¿£¬£¬£¬½ÚԼϵͳ±¾Ç®ºÍÌå»ý£¬£¬£¬Í¬Ê±Ìá¸ß¿É¿¿ÐÔ¡£¡£¡£ BP85976P ½ÓÄɶàģʽ¿ØÖÆÊÖÒÕ£¬£¬£¬ÄÜÓÐÓýµµÍϵͳ´ý»ú¹¦ºÄ£¬£¬£¬Ìá¸ßЧÂʺ͸ÄÉÆ¶¯Ì¬ÐÔÄÜ£¬£¬£¬²¢¼õСϵͳÊÂÇéÔÚÇáÔØÊ±µÄÒôƵÔëÉù¡£¡£¡£ BP85976P ÌṩÁ˸»ºñµÄ±£»£»£»¤¹¦Ð§£¬£¬£¬°üÀ¨Êä³ö¶Ì·±£»£»£»¤¡¢Êä³ö¹ýÔØ±£»£»£»¤¡¢Êä³ö¹ýѹ±£»£»£»¤¡¢·´À¡¿ªÂ·±£»£»£»¤¡¢ÖðÖÜÏÞÆÚÁ÷¡¢¹ýα£»£»£»¤µÈ£¬£¬£¬Ê¹ÏµÍ³Ô½·¢Çå¾²¿É¿¿¡£¡£¡£
ÓÅÊÆ

    ¼¯³É VCC µçÈÝ

    ¼¯³É 650V ¸ßѹ MOSFET

    ¼¯³É¸ßѹÆô¶¯ºÍ×Ô¹©µçµç·

    µÍ´ý»ú¹¦ºÄ 50mW@230Vac

    Àο¿ 18V Êä³ö

    ÓÅÒìµÄ¶¯Ì¬ÏìÓ¦ËÙÂÊ£¬£¬£¬Êä³öµçÑ¹ÎÆ²¨Ð¡

    ÓÅÒìµÄ¸ºÔص÷½âÂʺÍÏßÐÔµ÷½âÂÊ

    ½µµÍÒôƵÔëÉùµÄ½µ·ùµ÷ÖÆÊÖÒÕ

    ×Ô˳Ӧ¿ª¹ØÆµÂÊ£¬£¬£¬×î¸ß 45kHz

Ó¦ÓÃÁìÓò
  • С¼Òµç¸¨ÖúµçÔ´
  • µç»úÇý¶¯¸¨ÖúµçÔ´
  • IOT/ÖÇÄܼҾÓ/ÖÇÄÜÕÕÃ÷
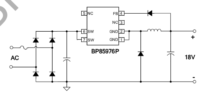
µä·¶Ó¦ÓÃÔ­Àíͼ
µÂÓ®¡¤(VWIN)¹Ù·½ÍøÕ¾-ACÃ×À¼¹Ù·½ÏàÖúͬ°é
·â×°
  • µÂÓ®¡¤(VWIN)¹Ù·½ÍøÕ¾-ACÃ×À¼¹Ù·½ÏàÖúͬ°é
ÊÖÒÕÎĵµ
ÎĵµÀàÐÍ ÎÊÌâ ÀàÐÍ ÎļþÏÂÔØ
¹æ¸ñÊé BP85976P pdf ÍêÕû°æ
µÂÓ®¡¤(VWIN)¹Ù·½ÍøÕ¾-ACÃ×À¼¹Ù·½ÏàÖúͬ°é
µÂÓ®¡¤(VWIN)¹Ù·½ÍøÕ¾-ACÃ×À¼¹Ù·½ÏàÖúͬ°é
µÂÓ®¡¤(VWIN)¹Ù·½ÍøÕ¾-ACÃ×À¼¹Ù·½ÏàÖúͬ°é
µÂÓ®¡¤(VWIN)¹Ù·½ÍøÕ¾-ACÃ×À¼¹Ù·½ÏàÖúͬ°é
¡¾ÍøÕ¾µØÍ¼¡¿